|
Research Journal
Wednesday, August 5th, 2014
Dr. Noe e-mailed Miles Padgett and Grover Swartzlander asking for advice
on my project- which was very neat. Both seemed to indicate that my
experiment would work better in two dimensions, which makes sense. I
tried following this advice and made sample cells today with just a
microscope slide and coverslip. This was not particularly successful, but
I can try again tomorrow. Dr. Padgett also suggested that I use silica
spheres, but unfortunately these would need to be rather small. If the
spheres are larger than the radius of the focused vortex, they will spin
(instead of orbiting) and it is not possible to see the rotation of a
sphere with a microscope.
Tuesday, August 5th, 2014
I think I resolved some major issues today. First was the realization
that copper
oxide cannot be trapped at the focus of a Gaussian beam. Just as the
ray-optics model is only applicable to particles of a certain size, it is
also only applicable to particles of a certain shape. Since the copper
oxide particles are irregularly shaped, light transmitted through the
particles will be refracted irregularly, resulting in a net force on the
particle in a random direction. This explains why I have been
observing that the particles are
pushed away by the beam with great force. The one thing I am still
unclear about is why the repulsive force only occurs when the beam
intensity is above a certain threshold. I also realized that
the
focused laser beam is likely creating convection currents in the water.
This might explain why small particles are attracted in the vicinity of
the beam. Continuing with this
train of thought, I believe that the bubbling effect I observed yesterday
was in fact a manifestation of absorptive heating of the copper oxide
particles. The
effect occurred when the beam was brought over large particles- which of
course absorb more light and dissipate more heat to the surrounding water.
In the afternoon, I returned to trying to rotate the copper oxide
particles. Although the particles cannot be trapped at the focus of a
Gaussian beam, I believe that they can be contained within the
low-intensity region of a vortex. Don't quote me on that though. When I
did try trapping the particles with a slightly defocused vortex beam,
however, I think I finally saw rotation. I am not convinced that this was
a direct consequence of angular momentum transfer, but it is possible.
I captured the rotation on video, and when I removed the spiral phase
plate the rotation ceased (even though the beam remained in the same
place)- which is good. I just really need to pick up the pace for
tomorrow.
Monday, August 4th, 2014
More strange results. I have determined the the repulsive force I have
been observing is only an issue with the copper oxide particles. The
polystrene spheres can be (sort of) trapped with the current arrangement
and they are certainly not repelled by the beam...
Friday, August 1st, 2014
I reconstructed the entire optical tweezers setup twice today. It was
misaligned the first time- but it is as good as it is going to get now.
By the end of the day, I had time to try to trapping the copper oxide
particles again with the vortex beam. I thought I may have observed
rotational motion, but the particle in question was knocked out of the
trap by another particle before I could document anything. Strangely,
the copper oxide particles seemed to be repelled by the beam almost all of
the time. This couldn't be a result of the scattering force, because that
should displacement the particles in the direction of beam propagation.
There's no mention of a repulsive gradient force in the literature I've
read either. The only possible explanations I have right now are that
copper oxide is diamagnetic or that the particle topography is causing
light to refract at strange angles. Neither theory is very convincing.
Thursday, July 31th, 2014
I wrote my abstract this morning. I wish I had more conclusive results to
talk about, but my experiment is not yet finished. Dr. Noe also taught me
the importance of careful word choice.
The afternoon was occupied with alignment and a talk by graduate student
from the University of Vienna. I am being extra-meticulous with the
placement of the optical components because I no longer have time to go
back and fix things. I started by positioning the two dielectric mirrors
and the dichroic mirror. In hindsight, I believe some of my alignment
issues from before may have come from a disregard for the degrees of
freedom of the optical components. I am now more conscious of making sure
that all mirrors and lenses are aligned perpindicular to the axis of
propagation.
I am really down to the wire with my project now. In theory, if I am very
careful about aligning everything, I should be able to observe the
transfer of orbtial angular momentum because others have done so with the
same equipment. In practice, I'm not sure if things are going to work and
I may need a new direction for my final week. Tomorrow will tell.
Wednesday, July 30th, 2014
Forward and backwards progress today. I started in the morning doing
intensity profiles of vortex beams with different topological charges. I
have read different things about the radius of the intensity ring varies
with l, and I wanted to experimentally derive the relationship myself. I
used a 150 micron aperture and a photodiode on a translation stage to take
the measurements. I measured the profile where the beam was expanded for
greater precision. Some of the results are below.

L=1 and L=3 vortices
After this, I tried to repeat my results from yesterday and once again
observed the vortex repulsion. I also tried trapping the copper oxide
particles with a Gaussian beam, and found that the particles exhibited the
same quasi-rotational motion. Thus, the particle rotation I observed with
the vortex beam cannot be attributed to any sort of beam angular momentum.
The backwards progress came later in the day, when Marty recommended that
I examine what the beam looked like after passing through the objective.
I had tried to this before, but hadn't noticed anything unusual. This
time, however, it was clear that the vortex beam was not centered coming
through the objective, nor was it travelling perpendicular to the optical
bench. Further adjustments revealed that the whole system was not as well
aligned as I would have liked to imagine. In addition, it was clear that
a sizeable portion of the vortex beam was being truncated while passing
through the objective aperture. The only solution to this litany of
problems seemed to be to take things apart and start over. This is not an
ideal thing to be doing so late in the research, but I am not going to
observe any sort of orbital motion unless the beam is properly aligned.
I've got a headache waiting for me when I return.
Tuesday, July 29th, 2014
Today was eventful. I started off trying to trap Copper (II) Oxide
particles because these are commonly used in the demonstration of orbital
angular momentum transfer. I thought that the scattering force would be
somewhat of an issue with these particles (because they are absorbing) but
this did not appear to be the case. The particles were successfully
trapped with a Gaussian beam in three dimensions. It is helpful to get
many copper oxide particles in one drop of water, because a vast majority
of the particles end up on the circumference of the drop and are difficult
to see (like the coffee ring effect).
After succesfully trapping the particles with a Gaussian beam, I moved on
to using an l=2 vortex. The result was interesting. I was successfully
able to trap the copper oxide particles on the region of doughnut-shaped
high-intensity region of the vortex, but orbital motion was not patently
observed. The particles did appear to rotate, but I am not convinced that
this had anything to do with the properties of the vortex beam. The
interesting part, however, was that particles trapped in the beam would be
periodically repulsed in the transverse direction. This could not be due
to the scattering force, as this would push the particles in the axial
direction. The forcefulness of the repulsion was also curious. The
trapped particles were thrown of the vortex faster than the frame-rate of
the CCD camera could detect. It almost appeared like teleportation.

Images of the trapped particles before and after the sudden
repulsion
Monday, July 28th, 2014
This morning, we reviewed the Fourier Transform, Fourier Series and the
basics of Fourier optics. Afterwards, I returned to the optical tweezers
setup and tried trapping 5 micrometer polystyrene spheres. I had to
remove the voltage box for the light source from the table, because it was
vibrating and causing the drop of microspheres to shake. The microspheres
were drawn into the beam more easily than the yeast cells, but were also
more quickly pushed away by the scattering force.
Thursday, July 24th, 2014
This morning I taught the rest of the double slit derivation.
Wednesday, July 23rd, 2014
There was a lot of painstaking alignment today. I spent most
of the morning trying to get the third lens back to its correct
position. Though tedious, this process did yield several interesting
observations. First, I noticed that a sharp image of the laser
appears in planes both above and below the specimen. Presumably, one
of these is an image of a beam reflection at the air-glass interface,
and the other is the beam reflection at the water-air interface.
Although there should theoretically be a reflection at the glass-water
interface as well, I did not see this. Using the Fresnel equation, I
determined that this interface should have the lowest percent
reflection (0.6%)- which might explain why I cannot see an image of
the beam. This focused image of the laser becomes an issue when I am
looking at cells near these interfaces, because it prevents me from
seeing what I am trapping. This issue could probably be circumvented
with the placement of a red filter in front of the camera.
Secondly, both Marty and I noticed that the third lens does not
actually focus the laser beam very well. This is not good for the
strength of the trap, because it means that the objective will not focus
the laser precisely to a point either. The third issue I ran into with
trapping was the aggregation of the yeast cells. The yeast cells seem
inclined to form colonies, and once in a colony, they are nearly
impossible to trap.
In the afternoon, we listened to a talk from Dr. Figueroa about
his work with quantum information processing. When we got back to the
lab, I returned to aligning things, and experimented with using microscope
slides, instead of coverslips, to hold the sample. Although the
coverslips work terrifically because they are so thin, the microscope
stage cannot be moved in the x-direction unless a standard size slide is
used. However, it was clear that the microscope slides on hand were
thicker than the working distance of the objective, so I’ll have to figure
out something later.
Despite all of these issues, the tweezers did end up working in the
afternoon. I was careful to bolt everything down so that I wouldn’t have
to go through the process of moving the third lens again. I trapped
multiple cells throughout the day- which is a good sign. The tweezers
were also able to manipulate the trapped particles in the z-direction
(perpendicular to the stage), which is an indication that the gradient
force is definitely stronger than the scattering force.
Tuesday, July 22nd, 2014
Good progress today. This morning we derived the equation for the position of dark fringes in the single-slit
experiment. Afterwards, I returned to the optical tweezers and tried to
get an image of the laser beam to appear on the TV monitor. My first
thought
was to move Lens 3 back and forth- but this clearly did not work. I then
realized that the camera image might not be on the same region of the
sample as the laser. Thus, I adjusted the position of the
gold mirror beneath the microscope until I finally got a diffracted image
of the
laser on the screen. This image was of the reflection of the laser off of
the bottom of the microscope coverslip (something I did not realize at the
time).
The next step was to position the third lens so that the waist of
the laser beam would lie on the image plane. The only real way to know if
these two intersect is to see if you can trap a particle. I started out
trying to trap the dirt on a microscope coverslip, but this failed
presumably
because the particles were not sufficiently transparent. Therefore, I
decided to look at yeast cells, which Dr. Noe had recommended before. I
twice diluted a sample of aggregated yeast cells, and pipetted a drop of
this solution onto a microscope coverslip. At first, I was not sure how
to differentiate yeast cells from dirt; I knew only that the yeast were
small, irregularly sized particles- which is basically how everything
looks under a microscope. Dr. Noe cleared up this confusion and showed me
that the yeast cells are generally in a different plane of focus. Once I
could definitively identify the yeast, I began adjusting the position of
the third lens. After a long period of adjusting things ever so slightly,
I positioned the beam over a yeast cell and moved the stage. The cell didn’t move. It was about time something started
working.
For the remainder of the day, I experimented with moving the
particle
around. At some point, I moved the microscope stage too fast, and the
original trapped cell broke free. Near the end of the day, I decided to
test the trapping efficiency of a lower magnification objective, but I
accidentally knocked the camera while switching lenses. This means I will
have to realign the 3rd lens again. Luckily, I recorded its position
before anything was moved. Lastly, I did notice (to my surprise) that
even one cell near the focus of the laser will scatter light all over the
room.
Monday, July 21st, 2014
Today was an eventful day. We started off by discussing where the
1.22 in the Rayleigh criterion comes from. Then, after doing some more
reading on orbital angular momentum, I returned to the alignment of the
optical tweezers. I started off by readjusting the dichroic mirror
beneath the inverted microscope- when I realized that it was a rather
dim-witted idea to align the components at the end of the beam path first.
Thus, I turned my attention towards putting the first dielectric mirror in
the correct place. I fortunately did not have to tinker with the beam
expander very much because it was still well-aligned from Kathy’s setup.
That saved me some time.
Aligning the dichroic mirror and the inverted microscope proved to
be a challenge. I ended up removing the third lens in the setup so that I
could work with an expanded beam instead a focused one. I then took out
the objective of the microscope, and put a mirror on the microscope stage.
When I had adjusted things so that the beam was reflected back along the
path of incidence, I bolted everything down. Afterwards, Melia showed me
how to clean the lenses and mirrors- which were covered in chalk dust.
Lastly, I returned to repositioning the gold mirror and the CCD camera.
Interestingly, I discovered that when the CCD camera is pointed at the
television monitor (which displays the camera image), the monitor starts
flashing like a strobe light. I think the television has a CRT screen,
and the CCD camera is picking up the flicker (refresh rate). It’s still
the most interesting thing I’ve seen on television in four weeks.
The third lens is the final element I have to position. The lens is there
to direct the laser beam so that it will focus on the image plane after
passing through the objective. For this to be achieved, the laser beam
must come to a focus at the image distance. This way, the light rays will
enter the objective at the same angles the image rays exit the objective.
Thus, the laser beam will be focused to the origin of the image rays. I
mounted the lens on an optical rail and will try to find this position
tomorrow.
Friday, July 18th, 2014
I started to fiddle with the inverted microscope today. The first
step was to get a focused image on the camera, which was difficult
because a lot of parts were misaligned (and covered with chalk dust). To
start, I removed the angled dichroic mirror from underneath the
microscope, and repositioned the gold mirror. Then, I placed the camera
on an adjustable stand, and moved it around until some semblance of an
image appeared on the monitor. In this process of tinkering, I by chance
discovered that standing at a certain position relative to the camera
greatly enhanced the contrast of the image. This led me to believe that
the room-light was washing out much of the image contrast- a hypothesis
that was confirmed when I turned the lights off. At this point, I was
able to rework the dichroic mirror into the setup without sacrificing the
integrity of the image.
Another inadvertent observation led to an interesting point.
While positioning the camera, I noticed that the image largely stayed
in focus even as I moved the camera back and forth. This seemed curious
at first, because I thought that the image should come to focus almost at
a discrete point. Dr. Noe suggested I plot the image distance
vs. object distance (related by the thin lens
equation) in Excel. I calculated the focal length of the objective using
the image distance and magnification factor. Plotting the thin lens
equation revealed that the camera could be moved 5 cm without having to
adjust the stage height more than 1 mm. That explained the
positional ambiguity.
Before we left for lunch, Dr. Noe did a derivation of intensity as a
function of position in the double-slit experiment. The phase of a wave
can be represented in complex notation as eikx where k is the
wavenumber.
The principle of superposition stipulates that for two-wave interference,
amplitude can be rewritten as the sum of the phases: Ap =
eikx1 +eikx2.
The intensity at a point can be derived by multiplying by the complex
conjugate: (eikx1 + eikx2 )(
(e-ikx2 +e-ikx2). We
ended here, but Dr.
Noe said we could finish the derivation some other time.
After lunch, I returned to working with the inverted microscope,
and mounted the CMOS camera on the optical bench. Tweaking some other
parameters, I realized that there were issues with the specimen
illumination. Even after Dr. Noe helped me adjust the vertical position
of the halogen bulb, I could still see that the light was neither uniform
nor
centered. Curiously, I could also see an image of the filament in the
projection- which should not be the case in a Kohler illumination system
(or so I thought). Nonetheless, I eventually figured out that by nearly
closing the illumination aperture, I could see exactly where the light was
centered. This made alignment much easier. Lastly, I took some
measurements and determined that rotating the focus knob by one tick
changes the stage height by around a micrometer.
Thursday, July 17th, 2014
We began this morning by reviewing the topics we had covered in previous
lessons. This dovetailed into two small experiments: determining the
wavelength of a laser using the Rayleigh criterion, and determining the
diffraction patterns resulting from different shaped apertures. Probably
by luck, we first calculated the wavelength of the Helium-Neon (632.8nm)
laser
as 615nm. However, when we repeated the experiment, but measured the
angular resolution (sin-1 Radius of 1st Ring / Distance from
laser) much
farther from the laser, our estimated wavelength had a much higher margin
or error. This was puzzling. The second part of the experiment went a
little smoother- after we figured out how to work the camera. Our results
affirmed the axiom that diffraction patterns mirror aperture geometry.

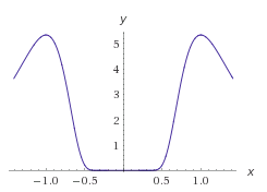
Later in the day, I began mulling over some ideas related to angular
momentum transfer and topological charge. Although the angular momentum
per photon in a vortex goes as lħ, where l is the topological charge, the
intensity distribution of a vortex also changes with the charge. Thus, I
am not sure that higher order vortices necessarily impart more angular
momentum to trapped particles. According to at least one paper,
I(x) = (2πa2 (l/x2)e-l2 /
x2)2
I was curious to see what these intensity plots looked like for different
charges, so I plotted a few in Wolfgram Alpha.
L=1 (Left) and L=7 (Right)
If I am interpreting everything correctly, these graphs demonstrate that
peak intensity decreases with topological charge, while the radius of the
bright ring increases. Thus, for the same integrated power, much less
light would be absorbed by a particle in a high order vortex. Looking at
these graphs, I also saw that the radius appeared to increase linearly
with charge. I confirmed this observation by taking the first derivative
of the intensity function. When a=1, the first derivative is equal to 0
when l = x.
Wednesday, July 16th, 2014
Today began with brief presentations on our proposed experiments. Dr. Noe
and Marty made it clear that just establishing a working optical tweezers
setup would involve a lot of work (more than I anticipated).
Nevertheless, the tweezers setup is mostly there, even if the alignment
needs
fixing. But before I even worry about trapping particles, I have a lot to
learn about the apparatus.
The middle part of the day was taken up by the weekly pizza lunch. The
pizza was good. Professor Schneble gave a talk on his work on ultracold
atomic physics, which he (thankfully) simplified for us. After the talk,
he showed his extremely complicated apparatus. The thought of aligning so
much equipment…
I started the afternoon by reviewing the basic configurations and
ray-diagrams of simple and compound optical microscopes. Next, I read up
on the principal components. The objective, which seems to be heavily
discussed in optical tweezers literature, collects the illumination light
and produces a magnified image of the sample. It basically functions like
a magnifying glass with a very short focal length. The numerical aperture
of the objective is a measure of the range of angles over which the
aperture will accept light from a point. It is defined as
NA = nsinθ
Where n is the refractive index of the medium that the lens is in, and θ
is
half of the maximum angle. Refractive index is included in the formula as
to make the numerical aperture of a lens a constant for a given distance.
The numerical aperture of the objective is a determinant of the
resolution, which is diffraction limited in most cases. As we have
experimentally demonstrated, light passing through a circular aperture
will produce an Airy pattern. The image resolution of an optical
microscope is compromised by this interference pattern. The angular
resolution is given Rayleigh’s Criterion, θ = 1.22λ / D, where D is lens
diameter. Since presumably numerical aperture is a function of lens
diameter, it makes sense that lenses with higher numerical apertures have
better resolution.
The optical tweezers setup also uses a Kohler system, which is
designed to uniformly illuminate the specimen. This is achieved by using
lenses to defocus the image of illumination source in the specimen image
plane, and all of the conjugate image planes (other planes in the
microscope where an image of the specimen is formed). Other methods, like
critical illumination, produce an image of the illumination source in the
specimen image plane as well as in the eyepiece. The diagrams on
Wikipedia illustrate this clearly.
Tuesday, July 15th, 2014
Today was a Wikipedia day. I found an interesting paper that
discussed a lot of the finer points about the transfer of orbital angular
momentum. The paper defined the rate of absorption of angular momentum by
the equation:
where τ is torque (time derivative of angular momentum), S is the Poynting
vector, σ is the polarization state (±1 for left or right handed circular
polarization), k is the wavenumber, and dA is a small area on the surface
of a particle. I assume that this equation holds true if topological
charge is substituted for σ. The rate of absorption for the particle as a
whole can be found by integrating this equation over the entire
illuminated surface of the particle. My only issue with this equation was
that I was not able to reconcile the dimensions at all…
Another important equation I came across was the formula for the orbital
velocity of a small particle in a viscous medium. The force of friction
acting on these particles is given by Stokes Law:
Fd = 6πµRv
When the optical force (Fo) on a particle is equal to the drag
force, the
particle will reach a constant velocity.
V = Fo / 6πµR
This equation could be useful in figuring out certain parameters of the
system. I also read a paper discussing the transfer of orbital angular
momentum in fractional order vortices. This ends up not being a great
idea because the low-intensity gap disrupts the rotation.
Monday, July 14th, 2014
This morning we began with another estimation problem, this time about
angular resolution. Using the diffraction grating formula, we determined
that two headlights on a truck could be resolved as separate objects if
the truck was within 6 km. After this, we all talked with Dr. Noe about
final project ideas. I am most interested in characterizing the
mechanical effects of optical vortices on small particles. In particular,
I would like to characterize angular velocities of absorptive particle
entrained in optical vortices as a function of the topological charge and
intensity of the vortex.
Previous experiments have demonstrated the transfer of orbital angular
momentum between an optical vortex and small (10µm radius) particles. My
current understanding is that this transfer is only possible if the
particles are at least partially absorbing. Particles with a small
diameter are not trapped in the center of the optical vortex, but on the
ring of light intensity. Transfer comes from scattering force. It cannot
come from the gradient force because there is no azimuthal intensity
gradient.
Friday, July 11th, 2014
This morning we listened to a talk by a sales representative from SAES
Group. He was pitching a product, called a getter, which lowers pressures
in a vacuum by adsorbing select gases . Having worked with electron
microscopes last summer, I know what fun it can be to achieve a very
low-pressure vacuum.
After the talk, I returned to reading papers about the use of optical
vortices in optical tweezers. Optical tweezers take advantage of the fact
that light has momentum and thus can impart momentum to objects. In an
optical tweezers setup, focused light from a laser beam refracts through a
small particle, and endows the particle with momentum. For particles with
a diameter much larger than the wavelength of the laser light, a gradient
force pushes the particle towards the region of the beam with the highest
intensity. The gradient force applies in both the axial and transverse
directions, and can be illustrated by a simple ray-diagram. It is what
traps a particle.
A ‘scattering force’ also acts on trapped particles. Reflected light
transfers momentum to the particle in the direction of propagation of the
beam. The magnitude of the scattering force is proportional to the
intensity of the focused light. In driving the particle away from the
region of highest intensity, the scattering force decreases trap
efficiency. An ideal beam in an optical tweezers setup has a low
intensity, but a pronounced intensity gradient. Furthermore, it was
established by Dr. Arthur Ashkin that rays with higher convergence angles
contribute more to the gradient force. This is intuitive and can be
proved mathematically. The doughnut shaped profile of the optical vortex
therefore lends itself well to this application.
After enough reading, I still had one major unresolved question: what if
the refractive index of the particle is lower than that of the surrounding
medium?
Monday, July 7th, 2014
Today we started out with doing a derivation of golden ratio
constant. Having learned from the previous derivation, we were quicker to
recognize shortcuts this time. Afterwards, I decided I should
look up Euler’s Formula, because it has been coming up a fair amount in
the papers I have been reading. There are about half a dozen proofs
listed on Wikipedia, of which the calculus-based one is easiest to follow.
Afterwards, I began to do more research into optical vortices
(which I had started looking into on the weekend). This yielded several
interesting insights. First was the idea that light has angular momentum.
Angular momentum is classically defined as a function of a body’s moment
of
inertia and its angular velocity. Since light clearly does not have a
moment of inertia in the conventional sense, a quantum mechanical
definition must be applied. Nevertheless, angular momentum in light is
still a conserved quantity just as it is in the classical sense.
Angular momentum in light is apparently broken up into two
components- spin angular momentum and orbital angular momentum. Spin
angular momentum is tied to circular polarization. Orbital angular
momentum, on the other hand, arises when dealing with helical wavefronts
(unrelated to polarization). Vortices are also assigned a topographical
charge based on the number of 'phase- twists' in one wavelength. Thus,
orbital
angular momentum goes as a function of topographical charge.
Thursday, July 3rd, 2014
In the afternoon we had a lecture on research ethics and conduct.
That was a little too much excitement for one day. I reviewed Maxwell’s
equations and the Lorentz Force Law on the train-ride back to New Jersey.
Here is my Sparknotes version.
Gauss’ Law of Magnetism- Magnetic fields have a divergence of 0 (No
magnetic monopoles)
Gauss’ Law for Electric Fields – The divergence of an electric field is
proportional to the total charge density
Faraday’s Law- Voltage in a circuit is equal to the negative rate of
change of magnetic flux
Ampere’s Law- A flowing current and changing electric flux density both
create circling magnetic fields
I continued looking into frequency combs as well. A natural concern
related to frequency combs is the frequency stabilization of the comb
itself. Although the frequency spacing between modes can vary, most
literature seems to discuss the stabilization of the absolute frequency of
these modes (carrier envelope offset frequency). To achieve
stabilization, a comb must span more than an octave of frequencies. A
self-referencing technique is employed. One frequency, nfrep + f0, is
doubled by means of a nonlinear optical process, and compared to another
non-doubled frequency, 2nfrep + f0. The beating between these two
frequencies yields the carrier envelope offset frequency.
[2nf rep + 2f 0 ] – [2nf rep
+ f 0 ] = f 0
Once f 0 is known, it can be controlled using a
feedback loop which
varies the pump power of the laser.
Tuesday, July 1st, 2014
Day 2 in the LTC began with rehearsal of the Wednesday presentations.
I am going to talk about the most recent project I did
for my science research class, “Characterizing IR Transmission of Materials Using a Novel Thermo-Mechanical Detector”. The neat
part about this experiment was that I was able to force a bimetallic strip into mechanical resonance by heating it at its natural
frequency. In the meantime, I calculated the smallest detectable amplitude of oscillation of the bimetallic strip using the
small angle approximation and some trigonometry. It turned out to be 18.5 micrometers.
After lunch I decided to look into some potential topics for
a long-term project. Dr. Noe had suggested that I might be
interested in laser frequency stabilization, and so I had looked at a
paper written by Victor Zhao (a Simons fellow from several years
back) before I got here. He utilized a technique that took advantage
of the orthogonal polarization of adjacent modes in a laser. The
length of his laser only allowed for only two possible modes within
the Doppler broadened gain curve. The principle of operation was
that as the laser cavity expanded (due to heating), the two modes
would ‘sweep’ across the gain curve, because modes must be half
integer multiples of the cavity length. By separating out the modes
with a polarizer, he was able to monitor the intensity of each as it
moved across the curve. One mode would increase in intensity as it
moved to a position with higher gain, while the other decreased. A
feedback circuit was used to stabilize these intensities by adjusting
the cavity length with a heater. I wasn't sure if using a heating
element was the quickest way to adjust cavity length, but then again
I’m not sure of a better way to do it.
Since I read this paper while I was still back in New Jersey, I
was able to talk it over with my grandfather, who figured out how to
explain the hanging question at the end of Victor's paper. To test the
stability of the system without his feedback loop, Victor altered the
length of the laser cavity by means of a sinusoidal variation in heater
power. He then examined the intensity of one of the modes using a
photodetector. In every trial, superposition of the intensity vs. time
and heating power vs. time graphs revealed a π/2 phase offset. The cause
of this offset was unresolved in the paper. My grandfather realized (in
hindsight it does not seem difficult, but I probably would not have
figured this out) that the heating power graph must be integrated over
time to get the total amount of heat added to the system. The heating
power is ultimately the rate at which heat is being added to the system,
and thus is not equivalent to the temperature of the system.
Monday, June 30, 2014
Today was day one in the LTC. It was an experience. We started off the
day with a discussion on the optics behind the pig-toy, which segued into
conversation on conic sections. Dr. Noe introduced the geometric concept
of the sagitta, which is a useful parameter in determining curvature. We
then moved on to the binomial approximation, (1 + E)n = 1 + nE,
for values
of E close to 0. This can be justified with a simple linear
approximation:
F(E) = (1 + E)n
F’(E) = n(1 + E)n-1
F’(0) = n
When E is close to 0
F(E) ≈ F(a) + F’(a)(E - a)
F(E) ≈ F(0) + n(E – 0)
F(E) ≈ 1 + nE
We discussed the binomial approximation in the context of modeling
diffraction patterns. After lunch, we went outside to burn holes in paper
with magnifying glasses. Although the standard magnifying glass was able
to intensely focus light and burn the paper, a sample convex lens with a
longer focal length was not. Dr. Noe explained that because the sun has a
non-negligible angular diameter, not all of the rays from the sun are
exactly parallel. The angular differences of incident rays are
exaggerated in lenses with longer focal lengths, resulting in a larger
(and less intense) image of the sun. An ideal lens for burning paper
would have a low F-number. We finished the day discussing the Taylor
series and working on some derivations.
|